Pages

Thursday, June 24, 2010

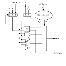
ALU


The arithmetic logic unit (ALU) is responsible for all logical and mathematical operations in the system. The ALU receives instructions from the control unit.
The ALU can take information from memory perform computations and comparisons, and then store the results in memory locations as directed by the control unit. An additional type of ALU, called a floating-point unit (FPU) or math coprocessor, is frequently used to perform specialized functions such as division and large decimal number operations. Most modern microprocessors incl
ude an FPU processor as part of the microprocessor.



No comments:

Post a Comment